Underground map of Research Governance process for Health and Social Care

Journey from 'Idea to Recruitment'

Download Underground Map here

Swansea University Ethical Review Pathway Map

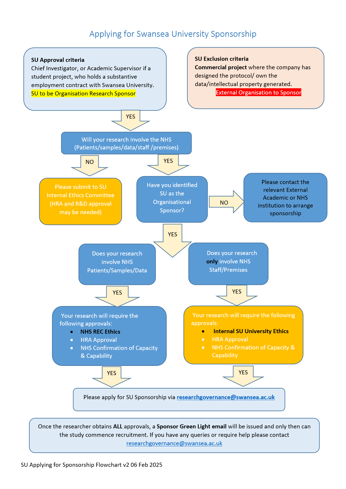
Applying for SU sponsorship Flowchart

How to fill in your IRAS guide

Quality Assurance and Research Governance activities for Health and Social Care

Journey from 'Recruitment to Archive'

 

Download QA activity map here